18005577775
当前位置:澄迈信息网  -  本地文章  -  本地资讯

太和:强行阻拦警车驶离,时间长达一小时之久!任性的结局只能是…

2018/9/9 7:51:29 评论:0 浏览量:1328

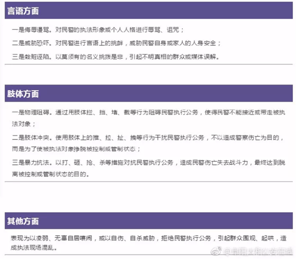
 【肆意阻碍执法!任性的结局只能是……】配合警察执法应该说是每个公民应尽的义务,但总有一些人不这么做!这不!9月4日晚,@阜阳太和公安在线 税镇派出所民警接到报警,称在税镇某广场有人因琐事发生口角。接警后,民警立即赶到现场,并依法将涉事的李某带回派出所进行询问,就在警车欲驶离现场时,遭遇现场部分群众阻拦,在民警极力劝说、宣传法律的情况下,王某等人依旧不听劝阻,强行阻拦警车驶离,时间长达一小时之久。最终,王某因阻碍执行职务被太和警方于依法行政拘留10天。吃瓜群众或许会觉得自己只是表达不满,殊不知自己的行为已经违法!那么什么样的行为是妨碍民警执行职务行为呢?请戳下图!Ps:蜀黍还要严肃的告诉大家,对于阻碍民警执行职务的违法犯罪行为,蜀黍可以依法采取刑事强制措施或者处以行政拘留!

评论 
还没有人评论此条信息!
18005577775
  • Q Q: 23053276
  • 微信: fyhehuo
微信公众号
微信小程序
Copyright © 2025 “澄迈信息网”版权所有  |  ICP证:皖ICP备17022776号-2  |  技术支持:阳分类信息网(V2021.1)

皖公网安备 34130202000500号

  |  
网页内的所有信息均为用户自由发布,交易时请注意识别信息的虚假,交易风险自负!网站内容如有侵犯您权益请联系我们删除,举报信息、删除信息联系客服